< >
  • 学校首页
  • 学院首页
  • 学院简介
  • 专业设置
  • 师资队伍
  • 教学科研
  • 校企合作
  • 学生工作
  • 就业信息
  • 视频风采

当前位置: 学院首页 > 学生工作 > 正文

  • 智能制造学院
  • 学校首页
  • 学院首页
  • 学院简介
  • 专业设置
  • 师资队伍
  • 教学科研
  • 校企合作
  • 学生工作
  • 就业信息
  • 视频风采

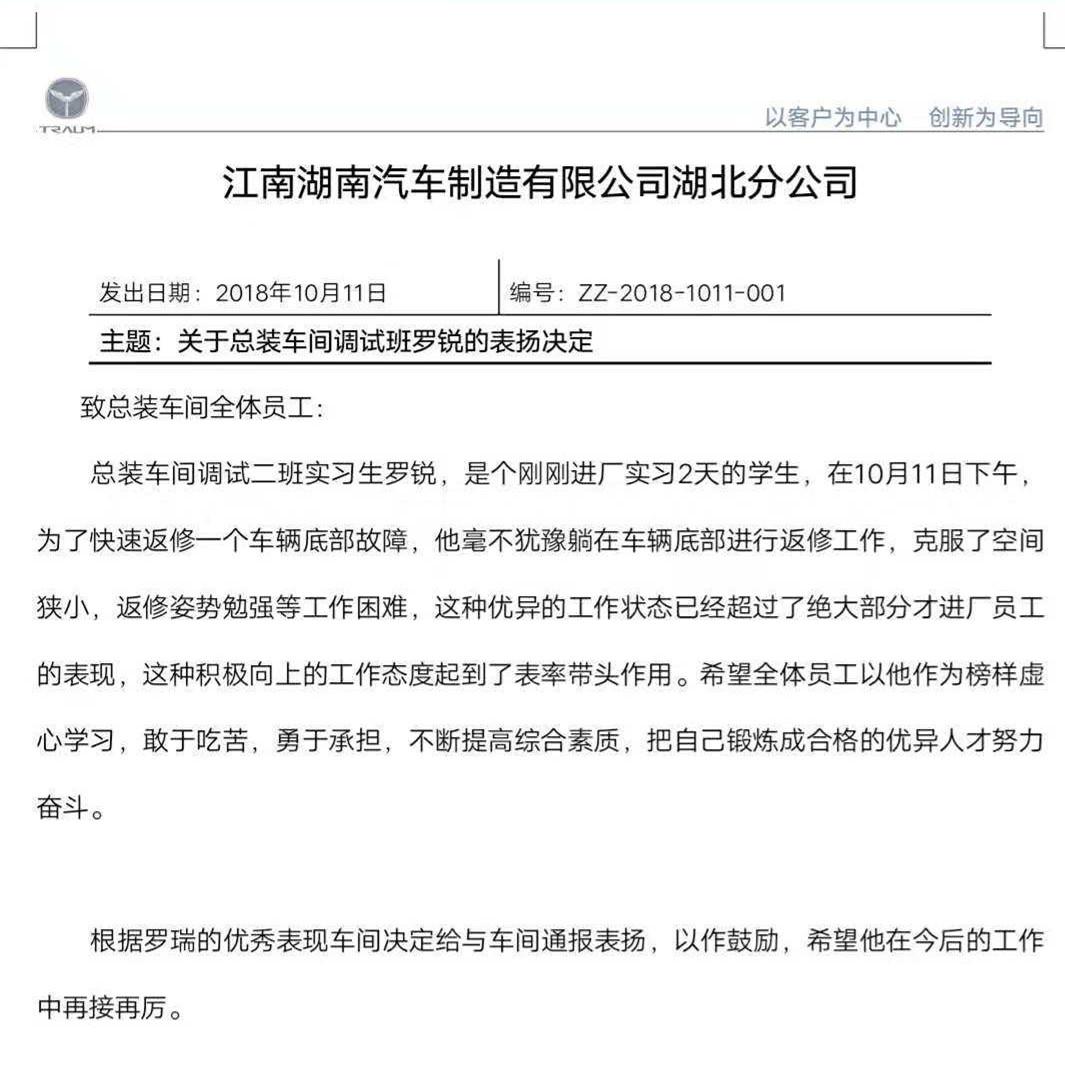
汽配1702班罗锐同学实习两天获工厂通报表扬奖励

-

来源:     作者:

发表日期:2018-10-29

阅读次数:

  (通讯员:杨关全)汽车工程系汽配1702班罗锐同学,目前在湖北美洋汽车有限公司实习。进入工厂实习的第二天,即10月11日下午,为了快速返修一个车辆底部故障,他毫不犹豫地躺在车辆底部进行返修工作,克服了空间狭小,返修姿势勉强等工作困难。这种优异的工作状态已经超过了绝大部分才进厂员工的表现,起到了表率带头作用。湖北美洋汽车有限公司根据罗锐同学的优秀表现,决定给予通报表扬,并号召全体实习同学向罗锐学习。

上一篇:自行车慢行比赛——“慢”中的快乐 下一篇:第九届中国大学生方程式汽车大赛完美收官 襄阳汽院梦启车队取得骄人成绩

学院地址:襄阳市襄城区尹集东街66号 乘车路线:市内乘8路(或25路)公汽到襄阳汽车职业技术学院站 | 邮编:441021

招生热线:0710-3069875 3069876 3069877 | 电子信箱:xyqczyzjc@163.com | 联系人:孙莉(院长)0710--3557768   电子信箱:545195205@qq.com

网站管理:党委宣传部 Copyright 2011 XiangYang Auto Vocational technical College